135 9273 9669
各共建类新型研发机构:
根据《东莞市新型研发机构管理暂行办法》有关规定,为深入实施创新驱动发展战略,推动新型研发机构健康有序发展,提升服务能力,满足创新发展需求,现组织开展2022年东莞市新型研发机构专项资助项目申报工作,有关事项通知如下:
一、申报程序
本项目实行无纸化申报,登录东莞市科技业务管理系统2.0完成网上申报。
(一)网上注册
首次申报的单位登录东莞市科技业务管理系统注册,获得单位用户名和密码,同时获得本单位项目负责人开设用户账号的申报权限;已注册的单位必须更新单位基础信息。
(二)申报
项目负责人登录系统填写申报信息,通过系统提交申报材料(包含申报书及相关附件材料),经申报单位审核并按时提交后完成系统申报。截止时间为2023年5月26日17:00。
(三)线上审核
市科学技术局于2023年6月26日17:00前完成线上审核。
(四)专家审核
市科学技术局对申报材料组织专家进行书面评审。
(五)结果认定
市科学技术局根据书面评审结果,报市政府同意后公布申报结果,拨付有关资助。
二、注意事项
(一)申报单位在规定的时间期限内将申报资料通过东莞市科技业务管理系统递交市科学技术局进行初审。初审主要包括审查项目申报书填写的完整性、规范性与合理性,核对项目申报单位提供的资料。
(二)申报单位对所有申报材料的真实性、合法性、有效性负责,并承担包括知识产权纠纷在内的一切风险。
政策依据
《东莞市新型研发机构管理暂行办法》(东科〔2022〕41 号)
资助对象
我市共建类新型研发机构(建设期内的共建类新型研发机 构除外) 三、申报要求 (一)申报条件 申报新型研发机构专项资助项目的单位,须满足以下条 件: 1.申报单位须是有效期内的新型研发机构,且 2021 年度 绩效考核结果为合格及以上。 2.已享受过新型研发机构专项资助的项目遵循不重复资 助原则。 3.申报单位不存在《东莞市财政资助(补贴)资金不予 资助的具体范围》和《东莞市“科技东莞”工程专项资金财务 管理办法》所规定的不得申报或不予资助的情况。
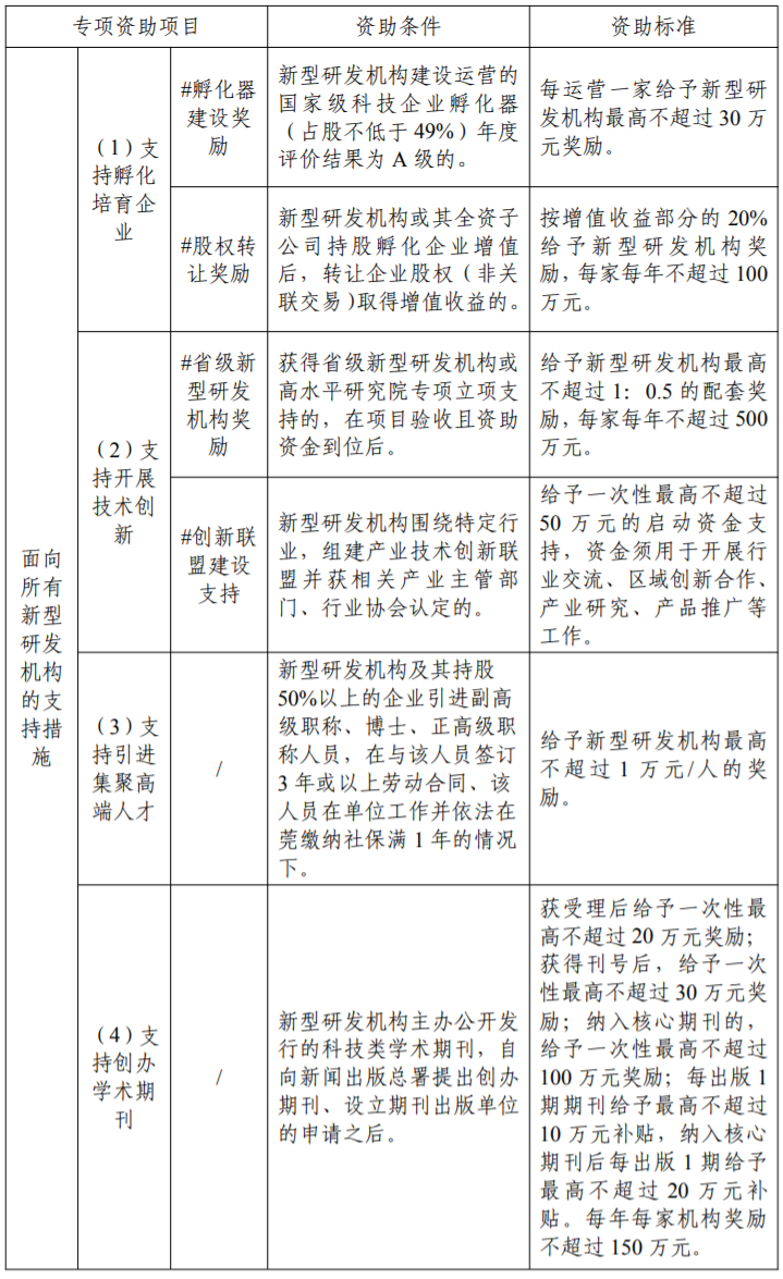
资助条件及标准
申报的专项资助项目资格须在 2022 年 1 月 1 日—2022 年 12 月 31 日间获得。



附件:
1.2022年东莞市新型研发机构专项资助项目申报指南.pdf
2.2022年东莞市新型研发机构专项资助项目申报书_v3.doc
3.东莞市共建类新型研发机构名单.xlsx
4.东莞市科学技术局关于印发《东莞市新型研发机构管理暂行办法》的通知(东科〔2022〕41号).pdf









